

ADURO
Overview
ADURO's biometric screening events had a workflow of getting biometric scores tested, and then delivering the results and recommendations for programs and reading based on those. However, people going through this process were usually in a rush, and ADURO had trouble sourcing high quality/knowledge employees for the program recommendation part of this workflow.
Results
50%
reduction in staff for some events
:)
positive feedback from staff and participants
Health concierge score delivery
Clear score display
The old way of doing this was a paper sheet where nurses could circle results. That lead to a confusing artifact to walk away with, and was often accompanied by more information than they needed in that second. I wanted to show a score, and it's interpretation in one go, and make it abundantly clear how to interpret it.


Context and interpretation
We found that results were often meaningless if they didn't speak to the individual. Sometimes, your specifics changed how to interpret the information. For example, a heart rate for a woman in their 40s might be different than a heart rate for a man in his 20s.
Either way, speaking to an individual's unique self was something they thought was essential.
Relevant recommendations
Often we heard recommendations being given by freelance nurses didn't match the score results received by our participants. On more that one occasion, I heard smoking cessation programs recommended to participants that did not smoke.
Using a digital workflow, we can ensure relevance of programs by Aduro. If the participant is healthy and doesn't need to work on anything pressing, we can recommend more actualization based programs like leadership training.

Background and research
Introduction
I lead a team of a product manager and other designers in going on side for a few of the events to dig into how they worked, interview everyone involved, and get hands on experience.
Problems

No knowledge of concierge
A lot of people going through the screening don’t even know about the concierge or what they did.
Not fast enough
People expect these screenings to be fast! They’re during their work day so their time is valuable. Almost everyone indicated if it was longer than 15 minutes total, they wouldn’t even participate.
Experience isn't personal
Aduro's contractors can’t be trained, and they have no incentives to sign people up for programs.
Opportunities
Make concierge expected
Make the digital experience a part of the expected workflow… instead of saying “you can go to the concierge if you want,” I wanted it to be the norm.
Do it on their own time
If it was hard to convince people to give up the time to go to the concierge, the experience should be one that works now OR later.
Speak to the individual
People’s health feels unique and specific to them – when they feel like that isn’t understood, it isn’t effective. So I had to make sure the solution understood and communicated the context of the person, and take the parts of the human coaching that they liked.
Ideation
Storyboard
I lead a team of a product manager and other designers in going on side for a few of the events to dig into how they worked, interview everyone involved, and get hands on experience.


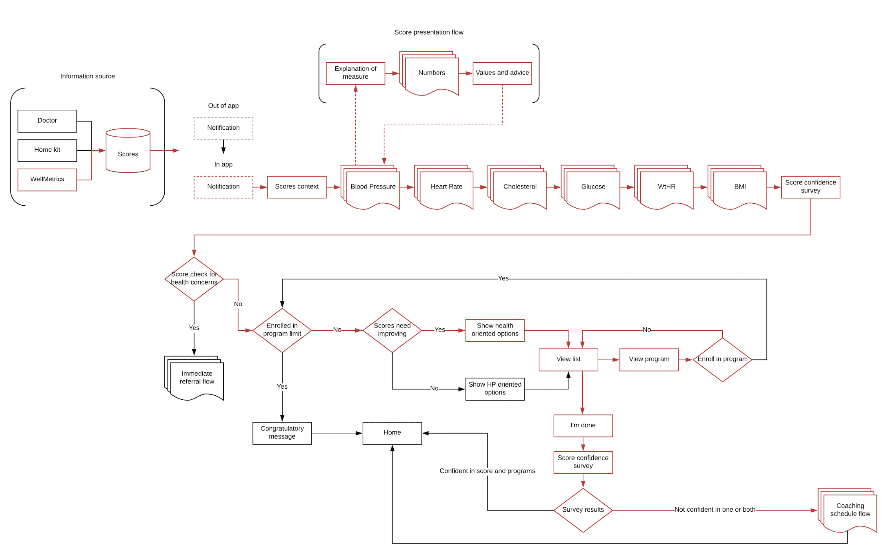
Workflow
I knew had to understand the sequencing of the entire event and catch edge cases — what happens if someone has scores that are genuinely medically concerning, and needs immediate attention, instead of a multi week improvement program? How do we sequence score numbers, explanations, and recommendations in an order that makes the most sense?

Final word
This was a great exercise in service and interface design. Going in person to biometric screening events and talking to people, nurses, and other stakeholders, lead to a rich amount of information. I was able to conduct scrappy research and turn those insights into an MVP design that solved so many problems.
I left the company as this was being developed, so I didn't get to see the end results. But everyone I tested with — from the business, to the screening participants — were effusive in their praise. This should be considered a process demonstration.
